Canyon Ranch Data Infrastructure Project

Client: Canyon Ranch Wellness Resorts

Tools: SQL Server, ERDPlus, Cursor IDE, Markdown

Business Problem

Canyon Ranch—a luxury wellness resort—struggled with fragmented legacy systems across reservations, staff scheduling, and service management. Guest bookings were often made on paper or through outdated tools like CLS and GuestWare. As a result:

The core issue: data was scattered across disconnected systems, creating friction for both staff and guests.

Project Scope and Approach

This project delivered a centralized data architecture that supports both daily operations and strategic reporting. The engagement included:

Data Architecture and Design

Logical Modeling

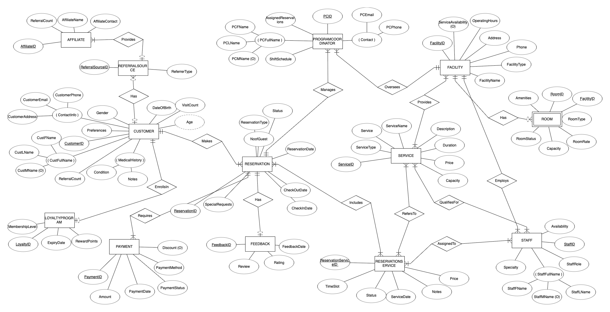
The first step was creating an Entity-Relationship Diagram (ERD) to capture the flow of data between guests, services, reservations, staff, feedback, and referral sources.

Entity-Relationship Diagram showing data flow between system components

Operational Database (OLTP)

A relational schema was built in SQL Server to manage transactional data. The design was fully normalized to ensure integrity and eliminate redundancy. Core tables included:

This structure allowed Program Coordinators to retrieve complete guest itineraries in real-time.

Relational database schema showing table relationships

Analytical Warehouse (OLAP)

To support strategic reporting and trend analysis, a snowflake schema was implemented in SQL Server. The central Fact_ReservationService table captures service-level transactions and is supported by four dimension tables, each designed to enable a specific layer of insight:

This dimensional model enables Canyon Ranch to perform deep-dive analyses by guest profile, service type, and time period—supporting data-informed marketing, staffing, and service optimization strategies.

Pipeline and Infrastructure

The data pipeline used a hybrid ETL/ELT strategy:

Data infrastructure flow diagram showing ETL/ELT processes

Business Impact

Technical Summary

← Back to Home